PSASP_PSS_4
元件定义
元件说明
属性
CloudPSS 元件包含统一的属性选项,其配置方法详见 参数卡 页面。
参数
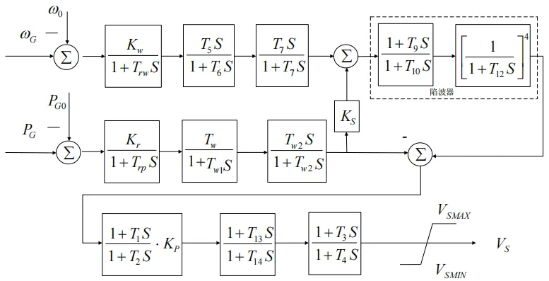
PSS模型(SI)
PSS模型(SI)
| 参数名 | 键名 | 类型 [单位] | 描述 |
|---|---|---|---|
| Trw | Trw | 实数 [s] | Trw |
| T5 | T5 | 实数 [s] | T5 |
| T6 | T6 | 实数 [s] | T6 |
| T7 | T7 | 实数 [s] | T7 |
| Kr | Kr | 实数 [p.u.] | Kr |
| Trp | Trp | 实数 [s] | Trp |
| Tw | TW | 实数 [s] | TW |
| TW1 | TW1 | 实数 [s] | TW1 |
| TW2 | TW2 | 实数 [s] | TW2 |
| Ks | Ks | 实数 [p.u.] | Ks |
| T9 | T9 | 实数 [s] | T9 |
| T10 | T10 | 实数 [s] | T10 |
| T12 | T12 | 实数 [s] | T12 |
| 输入量选择 | INP | 选择 | 输入量选择 |
PSS模型(SI+)
PSS模型(SI+)
| 参数名 | 键名 | 类型 [单位] | 描述 |
|---|---|---|---|
| Kp | Kp | 实数 [p.u.] | Kp |
| T1 | T1 | 实数 [s] | T1 |
| T2 | T2 | 实数 [p.u.] | T2 |
| T13 | T13 | 实数 [s] | T13 |
| T14 | T14 | 实数 [s] | T14 |
| T3 | T3 | 实数 [s] | T3 |
| T4 | T4 | 实数 [s] | T4 |
| Vsmax | Vsmax | 实数 [p.u.] | Vsmax |
| Vsmin | Vsmin | 实数 [p.u.] | Vsmin |
| KMVA | KMVA | 实数 [MVA] | SI卡中Kr的基准容量(MVA) |
引脚
| 引脚名 | 键名 | 类型 | 维度 | 描述 |
|---|---|---|---|---|
| ω0 | 0 | 输入 | 1 × 1 | 转速初始值 |
| ω | 1 | 输入 | 1 × 1 | 转速 |
| PG0 | 2 | 输入 | 1 × 1 | 发电机有功功率初始值 |
| PG | 3 | 输入 | 1 × 1 | 发电机有功功率 |
| ENAB | 4 | 输入 | 1 × 1 | 使能信号 |
| Vs | 5 | 输出 | 1 × 1 | 电力系统稳定器输出 |
使用说明
PSASP的PSS-4型电力系统稳定器控制框图如下所示。
